网站首页
|
部门简介
|
基建动态
|
规章制度
|
政策法规
|
信息发布
|
联系我们
|
图片新闻
|
党建
|
友情链接
招标公告
招标信息
欢迎光临本网站
站内搜索:
1
2
3
4
5
6
当前位置:
网站首页
>>
通知
>>
正文
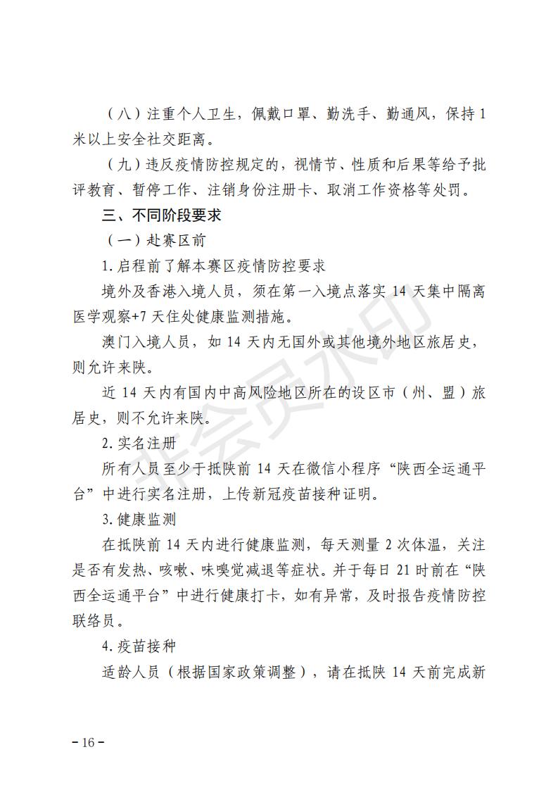
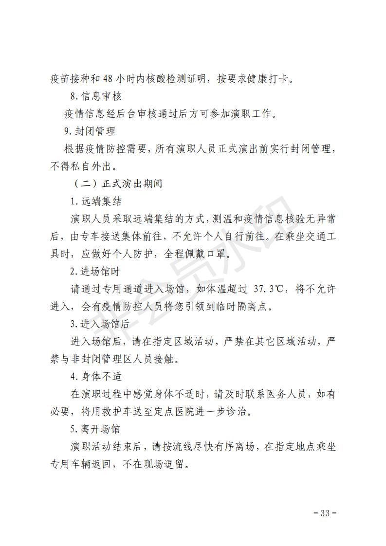
《七类人员疫情防控指引》
2021-08-20 16:34
审核人:
【
关闭窗口
】